○北茨城市重点対策加速化事業補助金交付要綱
令和7年9月25日
告示第78号
(趣旨)
第1条 この要綱は、市の脱炭素推進及びエネルギーの地産地消に伴う地域経済活性化を目的として、国の二酸化炭素排出抑制対策事業費交付金(地域脱炭素移行・再エネ推進交付金)交付要綱(令和4年3月30日環政計発第2203301号。以下「国交付要綱」という。)第29条第1項に規定する間接補助金を、北茨城市重点対策加速化事業補助金(以下「補助金」という。)として予算の範囲内で交付することについて、北茨城市補助金等交付規則(昭和45年北茨城市規則第11号。以下「規則」という。)に定めるもののほか、必要な事項を定めるものとする。
(定義)
第2条 この要綱において使用する用語の意義は、国交付要綱及び規則において使用する用語の例による。
(補助対象事業等)
第3条 補助金の交付の対象となる事業(以下「補助対象事業」という。)、補助金の交付の対象となる者(以下「補助対象者」という。)、その他補助金の交付に係る事項は、次に掲げる区分に応じ、別表に定めるとおりとする。
(1) 自家消費型太陽光発電設備・蓄電池(事業用)
(2) 営農型太陽光発電設備(ソーラーシェアリング)
(1) 暴力団員による不当な行為の防止等に関する法律(平成3年法律第77号)第2条第2号に規定する暴力団又は同条第6号に規定する暴力団員(申請者が法人である場合は、当該法人の役員が暴力団員であるときを含む。)に該当するとき。
(2) 市税等を滞納しているとき。
(3) 前2号に掲げるもののほか、市長が適当でないと認める者
(1) 国交付要綱その他の関連通知及び関係法令の定めに従うこと。
(2) 補助金により取得し、又は効用の増加した財産(以下「取得財産等」という。)について、管理するための台帳を備え、補助対象事業の完了後においても、善良な管理者の注意をもって管理し、補助金の交付の目的に従って、その効率的運用を図ること。
(3) 取得財産等を取得した日から減価償却資産の耐用年数等に関する省令(昭和40年3月31日大蔵省令第15号)に定める当該取得財産等の耐用年数(以下「耐用年数」という。)を経過するまで、市長の承認を受けずに当該取得財産等(取得価額が単価50万円以上の機械及び器具、備品及びその他の重要な財産に限る。)を補助金の交付の目的に反して使用し、譲渡し、交換し、貸し付け、担保に供し、又は取壊し(廃棄を含む。)(以下この条において「財産処分」という。)を行わないこと。
(4) 補助金について経理を明らかにする帳簿を作成し、補助対象事業終了年度の翌年度から起算して5年間保存すること。ただし、取得財産等の耐用年数を経過しない場合においては、当該取得財産の耐用年数を経過するまで、財産管理台帳その他関係書類を保存すること。
2 財産処分に係る承認申請、承認条件その他必要な事務手続については、環境省所管の補助金等で取得した財産の処分承認基準について(平成20年5月15日付環境会発第080515002号大臣官房会計課長通知。この項において「財産処分承認基準」という。)の例による。この場合において、財産処分承認基準第4に定める財産処分納付金について、環境大臣又は地方環境事務所長が定める期限内に納付がない場合は、市長は、未納に係る金額に対して、その未納に係る日数に応じて民法(明治29年法律第89号)第404条第1項の規定による法定利率により計算した延滞金を徴するものとする。
(変更等の承認)
第7条 補助事業者は、補助対象事業の内容を変更又は中止(以下「変更等」という。)しようとするときは、速やかに北茨城市重点対策加速化事業補助金変更等承認申請書(様式第4号)を市長に提出し、その承認を受けなければならない。ただし、軽微な変更については、この限りでない。
(状況報告)
第8条 市長は、必要と認めるときは、補助事業者に対し、経理状況その他必要な事項について、補助対象事業の遂行状況の報告を求めることができる。
2 市長は、前項の規定による請求がされたときは、速やかに当該補助金を交付するものとする。
(交付決定の取消し)
第12条 市長は、補助事業者が次の各号のいずれかに該当すると認めたときは、補助金の交付決定の全部又は一部を取り消すことができる。
(1) 虚偽その他不正の手段により補助金の交付を受けたとき。
(2) 補助金の交付決定の内容及びこれに付した条件に違反し、又は市長の指示に従わなかったとき。
(3) 第3条第2項各号のいずれかに該当することが明らかになったとき。
(4) 補助金を補助対象事業以外の用途に使用したとき。
(5) 補助対象事業に関して不正、怠慢その他不適当な行為をしたとき。
(6) 天災地変その他補助金の交付決定後生じた事情の変更により、補助対象事業の全部又は一部を継続する必要がなくなったとき。
(7) 前号以外の理由により補助対象事業を遂行することができなくなったとき(補助事業者の責に帰すべき理由による場合を除く。)。
(補助金の返還)
第13条 市長は、前条の規定により補助金の交付決定を取り消した場合において、当該取消しに係る部分について既に補助金が交付されているときは、期限を定めてその返還を命ずるものとする。
(その他)
第14条 この要綱に定めるもののほか必要な事項は、市長が別に定める。
附則
この告示は、令和7年10月1日から施行する。
別表(第3条関係)
1 自家消費型太陽光発電設備・蓄電池(事業用)
補助対象者 | 事業所等に太陽光発電設備及び蓄電池を設置する者(PPA及びリースによるものを除く。) ※ 事業所等:事務所、工場、倉庫等事業活動に使用する施設 | |
補助対象事業 | 自家消費型太陽光発電設備及びその付帯設備として蓄電池を一体的に設置する事業で、それぞれ次に掲げる要件を全て満たすもの。 1 太陽光発電設備・蓄電池共通 (1) 北茨城市内に設置されるものであること。 (2) 他の法令又は予算制度に基づき国の負担又は補助を得て実施する事業でないこと。 2 太陽光発電設備 (1) 地域脱炭素移行・再エネ推進交付金実施要領(令和7年3月10日環地域事発第2503102号。以下「国実施要領」という。)別紙2の2ア(ア)に定める交付要件を満たすこと。 (2) 本補助金を利用して設置される太陽光発電施設で発電した電力のうち当該太陽光発電設備の敷地内で自家消費されないものを売却する場合においては、市内の市有施設及び農林漁業関連施設で消費すること。 3 蓄電池 国実施要領別紙2の2ア(イ)に定める交付要件を満たすこと。 | |
補助対象経費 | 自家消費型太陽光発電設備及び蓄電池の設置に係る費用(国実施要領別表第1参照) ※ 消費税及び地方消費税を除く。 | |
補助金額 | 次の1及び2(いずれもその額に千円未満の端数が生じたときは、これを切り捨てた額とする。)の合計額 1 太陽光発電設備 次に掲げる計算式により計算した額のいずれか低い額 (1) (太陽光パネル合計出力(kW)又はパワーコンディショナーの定格出力(kW)のいずれか低い方)×5万円 (2) 自家消費型太陽光発電設備の設置に係る費用 2 蓄電池 次に掲げる計算式により計算した額のいずれか低い額 (1) 蓄電池の設置に係る費用×1/3 (2) 蓄電容量(kWh)に応じ、次に掲げる計算式により計算した額のいずれか ア 20kWh未満の設備 蓄電容量(kWh)×4万7千円 イ 20kWh以上の設備 蓄電容量(kWh)×5万3千円 | |
交付申請書 | ||
提出期限 | 市長が別に指定する期日 | |
添付書類 | 1 事業概要書(様式第1号別紙1) 2 チェックリスト(様式第1号別紙1の2) 3 市税等納付状況等調査承諾書(様式第1号別紙3) 4 申請者の登記事項証明書の写し(法人の場合) 5 太陽光発電設備及び蓄電池の設置費用の根拠となる書類(見積書、見積明細書等) 6 太陽光発電設備及び蓄電池の設備容量等が分かる書類 7 太陽光発電設備及び蓄電池の配置図 8 その他市長が必要と認める書類 | |
実績報告書 | ||
提出期限 | 市長が別に指定する期日 | |
添付書類 | 1 個票(様式第6号別紙1) 2 施工前後の写真 3 補助対象設備に係る契約行為を行ったことが分かる書類(契約書等) 4 工事費用の支払を確認できる書類 5 その他市長が必要と認める書類 | |
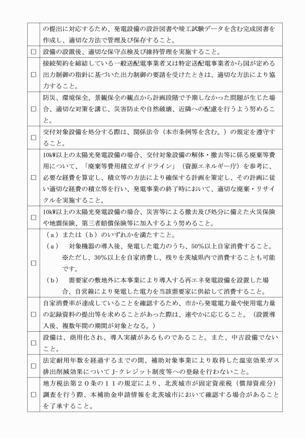
その他の要件 | 1 整備する設備は、商用化され、導入実績があるものであること。また、中古設備は、補助対象外とする。 2 法定耐用年数を経過するまでの間、補助対象事業により取得した温室効果ガス排出削減効果についてJ―クレジット制度等への登録を行わないこと。 | |
2 営農型太陽光発電設備(ソーラーシェアリング)
交付対象者 | 営農型太陽光発電設備を設置する者(PPA及びリースによるものを含む。) | |
交付対象事業 | 営農型太陽光発電設備を設置する事業で、次に掲げる要件を全て満たすもの。 1 農地において、農地法(昭和27年法律第229号)に基づく一時転用許可を受け、農地に簡易な構造でかつ容易に撤去できる支柱を立てて、上部空間に太陽光電池モジュールを設置し、営農を継続しながら又は遊休農地等においては営農を再開し発電を行う営農型太陽光発電の導入であること。 2 北茨城市内に設置されるものであること。 3 他の法令又は予算制度に基づき国の負担又は補助を得て実施する事業でないこと。 4 国実施要領別紙2の2イ(キ)に定める交付要件を満たすこと。ただし、gに定める要件にあっては、(a)を満たすこと。 5 当該設備を設置する下部農地については、有機農法(有機農産物の日本農林規格(平成12年農林水産省告示第59号)第4条に定める生産方法)による営農を行うとともに、市民の食の安全の確保に寄与するものであること。 6 本補助金を利用して設置される太陽光発電施設で発電した電力のうち当該発電設備の敷地内で自家消費されないものについては、市内の市有施設及び農林漁業関連施設で消費すること。 7 災害等により緊急の必要がある場合、当該発電設備の電力を地域住民が使用できる電源として開放できる設備であること。 8 設備設置者(設置者が自ら耕作を行う場合を除く。)及び営農事業者は、新規就農の場を提供するなど、農業の担い手確保に寄与すること。 9 設備設置者(設置者が自ら土地を所有し耕作を行う場合を除く。)は、土地所有者に支払う地上権料を、所有者が代替わり時などに土地を手放すことがない金額に設定することや、土地所有者自らが営農する場合に耕作意欲を維持するための耕作料を支払うなど、土地所有者への還元割合を多くする仕組みを構築し、持続的な発電の継続と耕作放棄地の発生を抑制すること。 | |
補助対象経費 | 営農型太陽光発電設備の設置に係る費用(国実施要領別表第1参照) ※ 消費税及び地方消費税を除く。 | |
補助金額 | 補助対象経費×1/2(その額に千円未満の端数が生じたときは、これを切り捨てた額) | |
交付申請書 | ||
提出期限 | 市長が別に指定する期日 | |
添付書類 | 1 事業概要書(様式第1号別紙2) 2 チェックリスト(様式第1号別紙2の2) 3 市税納付状況等調査承諾書(様式第1号別紙3) 4 申請者の登記事項証明書の写し(法人の場合) 5 設備の設置費用の根拠となる書類 6 太陽光発電設備の設備容量等が分かる書類 7 設備の配置図 8 事業工程表(任意様式) 9 その他市長が必要と認める書類 | |
実績報告書 | ||
提出期限 | 市長が別に指定する期日 | |
添付書類 | 1 個票(様式第6号別紙2) 2 施工前後の写真 3 契約日が分かる書類 4 設置費用の支払を確認できる書類 5 その他市長が必要と認める書類 | |
その他の要件 | 1 整備する設備は、商用化され、導入実績があるものであること。また、中古設備は、補助対象外とする。 2 法定耐用年数を経過するまでの間、補助対象事業により取得した温室効果ガス排出削減効果についてJ―クレジット制度等への登録を行わないこと。 | |




















